Block

A block is a subset of properties within an application class. If all properties of a device type are arranged with equal importance on one single level, the list will become less understandable while more properties are added. Clarity can be achieved by structuring the properties into sub-concepts, which are described by properties. These sub-concepts are called block (of properties). Every block of properties has a name and definition as defined in IEC 61360 Part 2 ed1 / ISO13584-42 ed1 for properties. Blocks are structured in a similar way to properties.

A block - in contrary to the related concept of an aspect - describes characteristics of the product itself.

A block of properties consists of one or more properties describing an abstraction of a feature of an object or of a part of a composite device. A block of properties may contain other blocks of properties nested to the necessary level as dictated by the technical requirements. At the lowest level, a block will contain only properties.

Reference Property

If sub-blocks are present, a reference property is included in the higher-level block to refer to the respective sub-block and to fix the place where the sub-block should be introduced.

The property with datatype “class_instance_type” of (IEC 61360 Part 2 ed1) / (ISO13584-42 ed1) reflects the reference property.

EXAMPLE: the property “Environmental Conditions” is of type “class_instance_type” representing a concept by referencing a class (“block” of properties): “Environmental Temperature min.”, “Environmental Temperature max.”, “Rel. Humidity min.”, “Rel. Humidity max.”, see the following figure:

Cardinality

Cardinality allows a block of properties to be re-instantiated within a list of properties. It refers to the property allowing dynamic multiplication of a block within the scope of the property values to be managed. Within the contents of data description, cardinality is therefore a means to determine the number of identical blocks.

Cardinality defines the relationship between a cardinality property (of type number), and a property (of type set of class_instance type) which refer to the classes which are re-instantiated. The value of a cardinality property is a positive integer. For zero set of instanced classes is empty. How to create change requests for cardinality is described here.

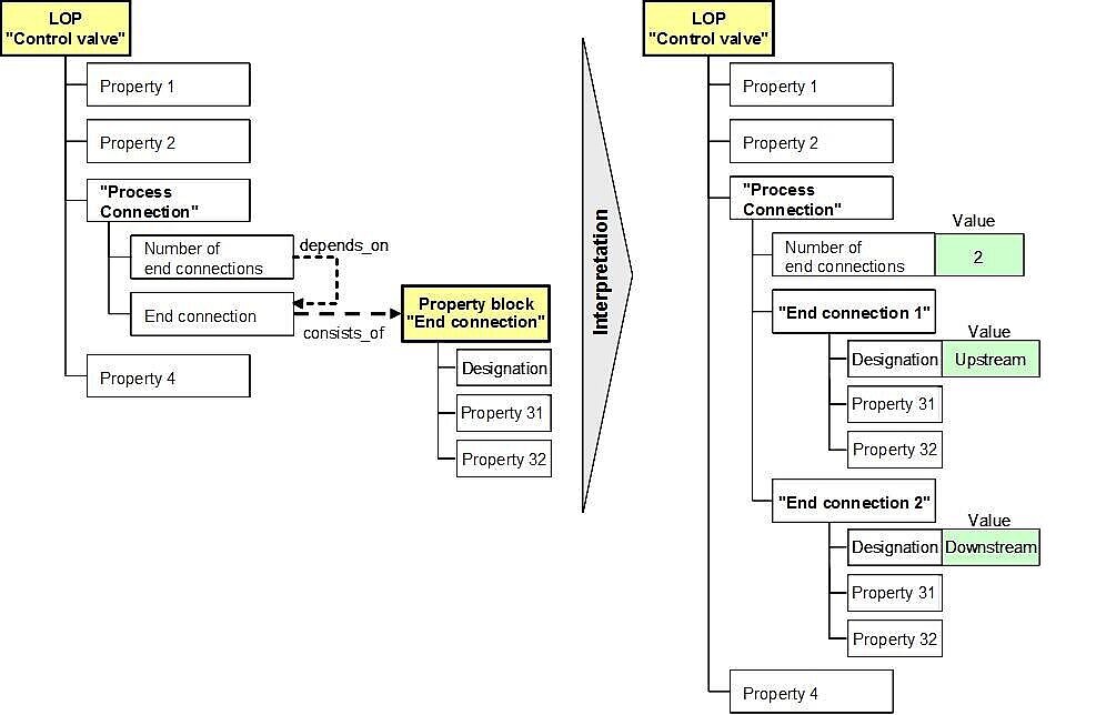
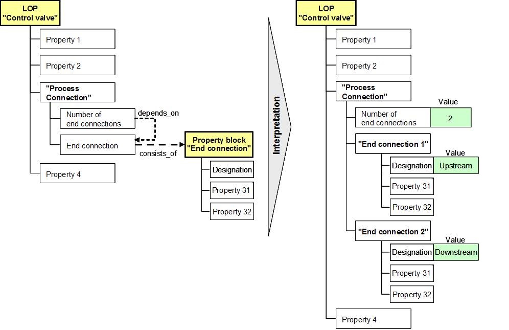
EXAMPLE: The block “Process connection” contains a repeatable block “End connection”. The cardinality property is “number of end connections”, see the following figure:

Creating the description of a concrete object, the value assigned to “number of end connections” property has been set to “2”. As a result the “end connection” reference property together with the associated block of properties appears twice in the list of properties. By setting the value of the property “Designation” to “Upstream” in the first block and “Downstream” in the second, the two end connections to be found on the device can be described.

In the case of the example “car”, one could use cardinality to describe the doors. For instance, the properties colour, door type, and electric window levers describe the doors. A „door properties“ block combines these properties, which can be assessed at random using the reference property “number of doors”. When we wish to describe a 3-door vehicle, we will have to set the reference property “number of doors” to“3”. As a result, the block “door” is accessed 3 times.

The properties are entered as follows:

Polymorphism

Polymorphism implies that the block content is not assigned within a class but that only after an allocation of values to the attributes it is dynamically decided, which block content is actually required (only at this stage it is determined, data-technically, which block is to be selected from a number of blocks).

Polymorphism allows a specific block of properties to be selected from a collection of available blocks that describe variants of a particular feature of the device. The block is selected by means of a value list in a “polymorphism control property”. The polymorphism control property is part of a more generic block describing the same device feature. How to create change requests for polymorphism is described here.

EXAMPLE: in the structure described in the following figure the block of properties “Output” describes the signals provided by the device for transmission of the measured value to e.g. a display, control system or other piece of control equipment. The block contains the control property “Output Type” as well as other blocks that are common to all output variants. The value list includes the variants “Analog output”, “NAMUR Binary output”, “Pulse output" and many more. In fact it contains all common outputs that might be found in an industrial process measurement device.

While interpreting a dictionary structure containing Polymorphism the specific type of output is selected by assigning a value to the control property in the “Output type” block. The selected block is then instantiated in the list of properties. The properties of the block may then be configured. The control property does not appear in the electronic specification sheet but is replaced by the block name of the value selected.

In the case of the example "car", one could use polymorphism to describe the type of doors. The driver’s door attributes differ compared to the hatch attributes. For instance, the driver’s door could have the attributes, electric window lever, automatic lock, loudspeakers etc., whereas the hatch door would sooner have attributes such as windscreen wipers available, rear heated windscreen etc.

In the “wheel” example of the “car” class, you will find that the attributes for a wheel with double tyres will be quite different from a wheel with single tyres. Therefore, if values are to be allocated to a “wheel” block one will first have to decide which type of wheel is to be described: Single tyre or double tyre. Following the decision for “double tyres”, the block “wheel with double tyres” is accessed and related attributes made available (Data-technically, the block “wheel” is replaced by a specialisation “wheel with double tyres”).

The properties of this multiple (“poly”) substitutability (“morphism”) resulting from this special variant are therefore used to describe various details of a product structure keeping the number of total attributes manageable and free of redundancies.

Element Structure (Block)

For blocks the same rules apply as for Classification Classes.

Change Request

How to request a change on a block in the ECLASS ContentDevelopmentPortal?

Please see here: Block (Create Change Request)

X

Wir benötigen Ihre Zustimmung

Diese Website verwendet notwendige Cookies zur Sicherstellung des Betriebs der Website. Eine Analyse des Nutzerverhaltens durch Dritte findet nicht statt. Detaillierte Informationen über den Einsatz von Cookies finden Sie in unserer Datenschutzerklärung.